|
Available in LEADTOOLS Medical Imaging toolkits. |
WindowLevelFillLUT method (Main Control)
Visual
Basic example
Visual
C++ 4.0 example
Syntax short WindowLevelFillLUT (OLE_COLOR crStart, OLE_COLOR crEnd, long nLow, long nHigh, short nLowBit, short nHighBit, long nMinValue, long nMaxValue, BOOL short nFactor, long lFlags);
Overview: Examining and Altering Bitmaps
Remarks
(Medical Imaging only) Maps grayscale intensities to a specified color range, and fills the LevelLUT property with these values.
Use this method to fill the LevelLUT property, which may be used by the WindowLevel method, depending on the value of the WindowLevelBitmap property.
If you select FILLLUT_LINEAR the LevelLUT property will be filled as follows:
|
Inside/Outside |
nMinValue-nLow |
nLow-nHigh |
nHigh-nMaxValue |
|
FILLLUT_INSIDE |
solid black (0,0,0) |
color gradient ranging from crStart to crEnd |
solid white (255,255,255) |
|
FILLLUT_OUTSIDE |
solid color (crStart) |
grayscale values from solid black (0,0,0) to solid white (255, 255, 255) |
solid color (crEnd) |
In either case, the grayscale values are a linear interpolation of nMinValue to nMaxValue into RGB(0,0,0) to RGB(255,255,255).
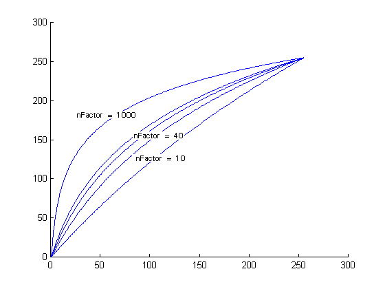
The nFactor parameter is used for log, exp and sigmoid functions only. If nFactor = 0 the method performs a linear interpolation between the two points nLow and nHigh and stores the results in the lookup table, regardless of the value in lFlags.
If lFlag is FILLLUT_EXPONENTIAL the value of nFactor modifies the lookup table values (see figure below) according to the following equations:
|
Y |
= |
uStart |
+ |
(uEnd – uStart) * (exp ((nFactor/10. * (x-uStart))/(uEnd-uStart)) - nFirstValue) |
|
|
|
|
|
(nLastValue – nFirstValue) |
where :
nFirstValue = exp(0).
nLastValue = exp(nFactor)
x = the intensity value of the selected point
uStart = the nLow parameter of this method
uEnd = the nHigh parameter of this method

If lFlag is FILLLUT_ LOGARITHMIC the value of nFactor modifies the lookup table values (see figure below) according to the following equations:
|
Y |
= |
uStart |
+ |
(uEnd – uStart) * (ln (1 + (nFactor/10. * (x-uStart))/(uEnd- uStart)) - nFirstValue) |
|
|
|
|
|
(nLastValue – nFirstValue) |
where:
nFirstValue = 0.
nLastValue = ln(1 + nFactor)
x = the intensity value of the selected point
uStart = the nLow parameter of this method
uEnd = the nHigh parameter of this method

If lFlag is FILLLUT_ SIGMOID the value of nFactor modifies the lookup table values (see figure below)according to the following equations:
|
Y |
= |
uStart |
+ |
(uEnd – uStart) * (1./ (1 + exp(2*nFactor/10. * (x-Center))/(uEnd- uStart)) - nFirstValue) |
|
|
|
|
|
(nLastValue – nFirstValue) |
where:
nFirstValue = 1./(1+exp(2.*nFactor/10.*(nStart - Center)/ (uEnd- uStart))).
nLastValue = 1./(1+exp(2.*nFactor/10.*(nEnd - Center)/ (uEnd- uStart))).
Center = (nEnd + nStart)/2.
x = the intensity value of the selected point
uStart = the nLow parameter of this method
uEnd = the nHigh parameter of this method

If lFlag is FILLLUT_LINEAR, nFactor is ignored. The method fills the lookup table linearly.
Note: This method only works for 12 or 16 bit grayscale images. Trying to use this method with other images will result in an error.
You must allocate the memory for the LUT before calling this method. You can calculate the required size with (sizeof(RGBQUAD) * (1<<(pBitmap->HighBit - pBitmap->LowBit + 1))), as seen in the example below.
For example, suppose you are working with a 12 bit grayscale image. There are 4096 intensity levels in a 12 bit image (2 raised to the 12th power). Normally, the interval between 0 and 4095 would be mapped to colors between (0, 0, 0) and (255, 255, 255). With this method, any value that falls between the low level and the high level will be mapped to colors between the start color and the end color. If you do not want a mapping function, set the start and end colors equal.
If you only want to map the values between 1972 and 3273 (in a 12-bit image), then set nLow to 1972, set nHigh to 3273, and set bInside to TRUE. To map the values less than 1972 and greater than 3273, select FILLLUT_OUTSIDE option.
See Also
Elements: WindowLevel method, LevelLUT property